板号:DAZQSAMB6E0 REV:E
短路/充电短路
检修发现CPU供电短路,滤波电容,供电上管拆除后不短了。触发电流上到0.2左右不动。检测无CPU供电和独显供电,其它供产生。查CPU供电IC工作条件满足,在断开上管短路那路的电感时发现,此路的反馈电路断线了,补上后电流上去亮机。
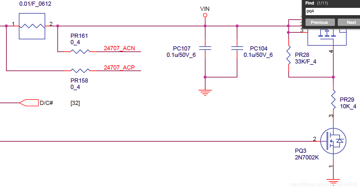
装机后发现单电池可开机,适配器也可开机,但是同时用时电流5A大短。检测放电管正常,放电管G级由EC发出的D/C#控制,检测装上电池后不管插不插适配器,此信号都为高,正常插适配器时此信号为低,单电池时才为高。接着检测ACIN由充电IC发出,发现此信号也是装上电池后,不管插不插适配器都为低。正常插适配器此信号为高,单电池时才为低。而ACIN是由充电IC控制一颗小MOS(PQ4)管G级实现高低信号切换,将此管拆掉后ACIN信号始终为高(因为没有了PQ4的切换,所以一直为高),测量PQ4的G极,接电池时为高导通(这样就拉低ACIN),插适配器时为低结止(这样ACIN就为高),信号切换正常了,本以为就是PQ4坏导致,更换一颗上去,还是那样G极一直为高拉低ACIN,一直没搞明白就暂时将PQ4拆了用。充电放电都正常,只不过ACIN始终为高。



来源:oschina
链接:https://my.oschina.net/u/4267221/blog/4524313