声明:该篇博客整理自网络,仅限用于学习交流。若有知道该文章转述自何处可在下留言。
在第二篇文章之后,认识元件的部分基本就告一段落了。其实认识元件是一个非常复杂的过程,毕竟元件的种类是很多的,同一类型的元件功能和电气特性也是各异的,但是学会了基本的识别方法,就能慢慢积累元件的知识,最后都能总结出自己的经验。
这次我来说说认识原理图的第二个必备技能:看清走线。
走线在原理图中十分重要,主要表现在以下几个方面:
1、电源的输入或输出位置,以及输入范围。例如如果我需要5V电源可以从哪个接口引出来?
2、信号线的连接,例如单片机引脚PA0连在哪?I2C连接在什么地方,我的I2C设备接在哪个端子?
将连线前还需要有一个前置概念,先看下图:

芯片周围的这些带数字的线,原理图中称为引脚。所有的连线最终都是为了连接2个引脚。引脚上的数字就是引脚标号,这个芯片上的亦那叫从1-28,可以看出改芯片总共28个引脚。靠近引脚在芯片内部的英文是引脚名称,例如PB5说明该引脚是一个普通的IO口,编号为B5,P代表Port。
其中通用且重要的是VCC和GND,这两个名字通常代表了电源和地,几乎所有的芯片都有这2个引脚。
一般的软件画原理图,有三种连线的方式。
1、直接连线。
大部分的连线都是这种最普通的连线。
这种连线是最简单,连接的哪两个引脚还是比较清楚的。其中有一个点需要注意的在两条线交叉的时候,只有当交叉的位置有黑色点的时候才表示他们互相连接了,如果没有黑点,例如途中左边有很多交叉点,这些就是没有互相连接的。
2、网络标号。
这个也是原理图里非常常见的表示连线的方式。
使用网络的通常有2种情况
约定俗成的。一般电源的VCC,5V,3.3V,GND等都是使用网络标号的,这是一种习惯。
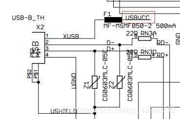
连线不方便的。比如周围线太多,连出去容易混淆。或者距离太远中间有阻挡等,就可以使用网络标号。如下图。
图1

图2
上两图中红框中的就是网络标号,同样的名字意味着这2处是连接的,比如图1写着USBVCC,图2中也写着USBVCC,他们之间好像没有线连接,但其实在电路上也是连接的,这就是所谓的网络标号的功能,将两个相同名称的地方相连接。
3、总线的方式
这种方式比较少见,其实还是由网络标号来完成定位,只是一种视觉上的连接。
第三期到此结束啦,期待第四篇吧~
来源:https://blog.csdn.net/qq_42982742/article/details/102736836