从树莓派带你掌握嵌入式linux产品实战开发–我们实战开发的paipai one设备介绍附原理图(三)
作者:伍俊伟 wjw@paipaiiot.com
本文非作者授权,禁止转载
2020年8月5日
文章目录
接下来,作者将以手把手做项目的形式,带领读者们进入嵌入式linux的世界,这是实打实的实战教学,实战中的所有操作步骤都以图文或教学视频的形式展示给读者,降低读者的学习门槛。所有课程资料提供给读者,让读者快速入门,也在以后的工作项目中能快速应用起来。我想这是此前绝无紧有的公开实战教学方式吧。
1、让我们看一下实战开发中的paipai one设备是外形长啥样子的





2、我们再看看paipai onet设备内部是怎样的


3、CM3+模块简介
Raspberry Pi Compute Module 3 + Lite (CM3+ Lite)是一款DDR2-SODIMM兼容的模块系统 (SoM), 包含处理器, 存储器, 以及电源电路.,高性能低功耗,这款模块允许设计人员自定义系统和产品 外形。
Compute Module 3 +采用200引脚SODIMM设计,Broadcom BCM2837B0 Cortex-A53 64-bit 4核 1.2GHz SoC 1GB LPDDR2 SDRAM存储器
Compute Module 3 + Lite可以连接外部eMMC器件或SD/TF卡.
4、paipai one 设备简介:
- 尺寸:1207523mm
- 1个USB2.0 HOST接口
- 1个按键用于开关机
- 1个USB TypeC接口,用于充电5V/3A,以及LINUX系统串口控制台输出,使用CP2104
USB转串口芯片,无驱在WINDOWS、LINUX系统、MAC系统上使用串口控制台 - 支持2.4G WIFI,传输速率150Mbps,支持IEEE802.11n/b/g标准,,外接天线,根据用户需求更换合适的天线,贴心满足用户需求,亦可内置WIFI天线。
- 支持2G、3G、4G,全网通全频段4G模块,外置主副双天线,支持移动、联通、电信三大运营商流量卡
- 4寸超高清工业级IPS电容触摸显示屏,800*480像素,使用寿命50000小时,1670万色,RGB24bit
- 5000mah大容量电池
- 一红绿双色LED灯,用来指定设备充电及运行状态
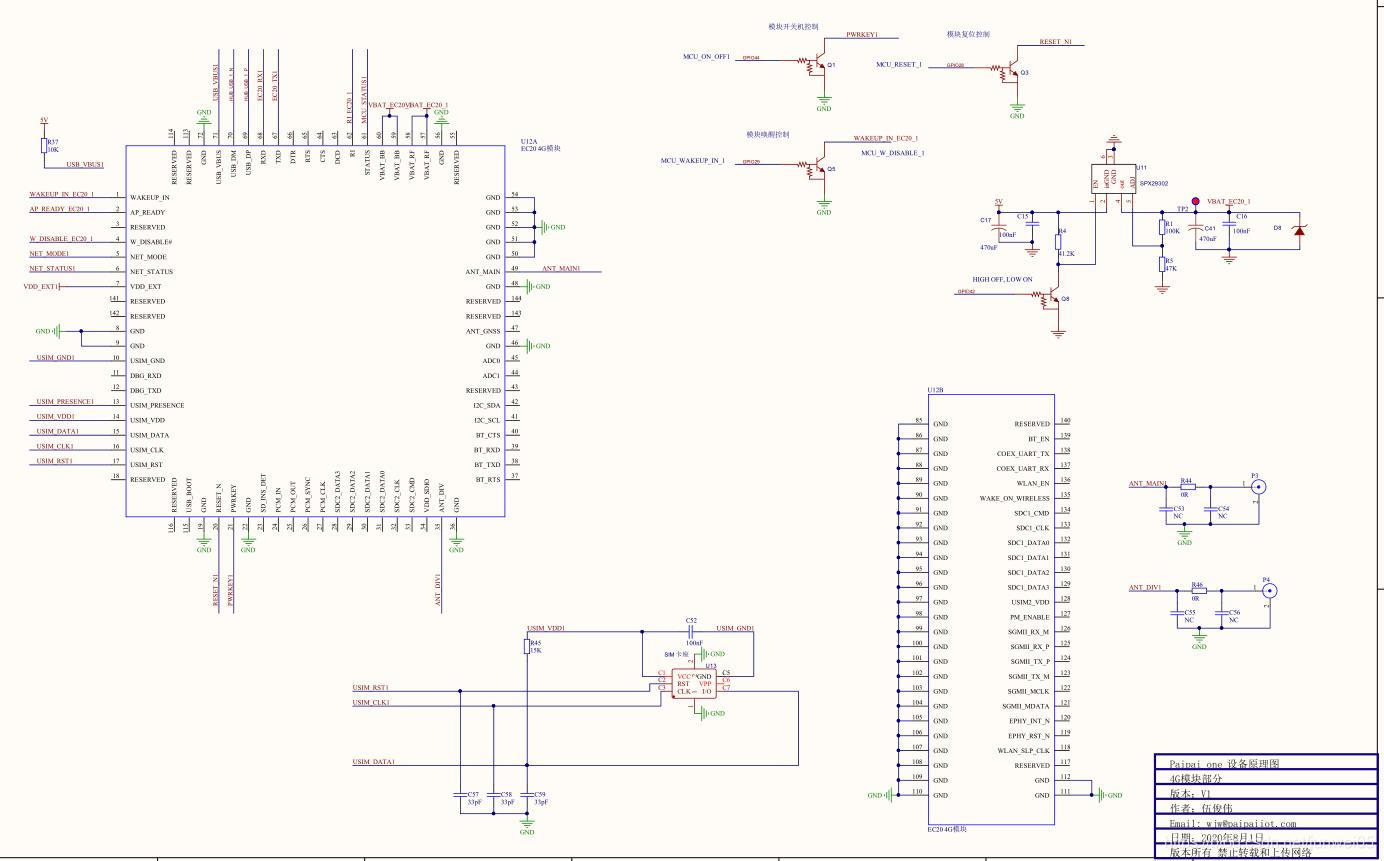
5、paipai one原理图展示
CM3+部分原理图

LCD显示屏与电容触摸屏原理图

4G部分原理图

WIFI原理图

paipai one完整原理图请进Q群获取
QQ付费交流群《从树莓派带你掌握嵌入式linux产品实战开发》: 91165448 进群可以和各位小伙伴一起学习交流(加QQ236175209拉进群),作者也不定期在线答疑。群内有相关课程源文件资料。
来源:oschina
链接:https://my.oschina.net/u/4281394/blog/4479418